
ربما تكون مبيدات الحشرات إحدى الوسائل الحديثة الأكثر ملاءمة لمكافحة الزحف والمفصليات الطائرة مثل الصراصير والنمل والعث وقمل الخشب والسمك الفضي ، إلخ. بالإضافة إلى ذلك ، فهي تتيح لك أيضًا التعامل بسهولة مع الطفيليات والآفات ، من من وقت لآخر زيارة المساكن البشرية وغرف المرافق بحثًا عن الطعام أو مواقع التكاثر ، على سبيل المثال ، مع البعوض والذباب والخنافس المختلفة.


من المثير للاهتمام أن نلاحظ أنه في مراجعاتهم ، يفهم معظم الناس مصطلح "مبيد الحشرات" على أنه جهاز يجذب "الضحايا" الطائرة بضوء المصابيح فوق البنفسجية. مثل هذه الأجهزة موجودة ، و مبدأ عملها هو أن مصابيح الأشعة فوق البنفسجية ، التي تتدفق عليها الحشرات ، محاطة بشبكة خاصة - إما متصلة بمصدر جهد عالي أو مغطاة بمادة لزجة تضمن التصاق "الضيوف" بشكل موثوق.

في الواقع ، يمكنك اليوم أيضًا شراء مبيدات الحشرات التي تعمل وفقًا لمبدأ مختلف تمامًا ، والاختيار هنا واسع جدًا.لذلك ، على سبيل المثال ، بالإضافة إلى مصابيح مبيدات الحشرات الموضحة أعلاه ، هناك أيضًا أجهزة من الأنواع التالية:
- مصائد الغراء الأرضية ، التي تلتصق بها الصراصير أو بق الفراش أو النمل ، تنجذب إلى نوع من الطُعم (هذه الأجهزة سهلة الاستخدام ، ولا تستهلك الكهرباء ويمكن أن تصطاد بشكل فعال الطفيليات والآفات الزاحفة) ؛

- الأشرطة اللاصقة المعلقة المستخدمة لقتل الحشرات الطائرة مثل الذباب وأنواع مختلفة من العث (فهي أكثر اقتصادا من مبيدات المصباح ، ولكنها لا تعمل بشكل جيد ضد الحشرات الليلية) ؛

- "منازل" خاصة للحشرات التي بداخلها أقطاب كهربائية (هذا نوع من بديل لمصائد الغراء ، التي تعمل عن طريق تدمير الضحية التي تزحف بالداخل بواسطة تفريغ كهربائي).
على الرغم من التنوع المشار إليه ، فإن أشهرها هي مبيدات الحشرات الطائرة من نوع المصباح (بغض النظر عن الشركة المصنعة). والسبب في ذلك هو أنه ضد نفس البعوض والذباب والعث ، فإن هذه الأجهزة ، من بين طرق الإبادة الأخرى ، هي الأكثر فعالية وسهولة في الاستخدام. بالإضافة إلى ذلك ، يمكنك شراء هذا النوع من مبيدات الحشرات من أي متجر متخصص عبر الإنترنت (أحيانًا حتى في متجر لاجهزة الكمبيوتر العادي) بسعر زهيد نسبيًا.
في الوقت نفسه ، لا تحظى المبيدات الأرضية للحشرات الزاحفة بشعبية خاصة - على سبيل المثال ، في حالة مكافحة الصراصير أو النمل المنزلي ، أو على وجه الخصوص ، البق ، فهي أقل شأنا بكثير في فعاليتها من وسائل النضال الأخرى.

المراجعات
"لم أكن أعتقد حتى أن مبيد الحشرات الطائرة هذا سيعمل بشكل جيد. استخدمنا مصيدة البعوض في المنزل ولم نتعرض للعض طوال الصيف.وبمجرد أن حاولوا تشغيله على الشرفة ، عندما كان الحشد يحتفل هناك. لذلك لم يلمسنا البعوض في الفناء ، بل في الشارع - أغسطس ، وقت البعوض! في إحدى الأمسيات ، كانت البليت بالكامل مسدودة ببراغيش ميتة.
إيغور ، فيتيبسك
مبيدات المصباح: ميزات وقواعد الاستخدام
حتى الآن ، أصبحت مبيدات الحشرات من الحشرات أكثر شيوعًا. ويفسر ذلك حقيقة أن الأجهزة من هذا النوع قد أثبتت بالفعل أنها وسيلة فعالة للغاية في مكافحة الحشرات الطائرة ، لذا فليس من المستغرب أن لا ينفر كل من تعامل مع البعوض والفراشات الليلية الكبيرة والعث والعث. شرائه لموسم الصيف.

في أغلب الأحيان ، يتم شراء جهاز المصباح هذا خصيصًا للخلاص من البعوض في الشقق والمنازل الريفية. ومع ذلك ، تظهر الممارسة أن هذا المبيد ينقذ جيدًا من الحشرات الطائرة ، على سبيل المثال ، في الحالات التالية:
- في المطاعم والمقاهي - سواء في القاعات الرئيسية أو في مباني المطبخ والمستودع والمكتب وكذلك في التراسات وفي خيام المقاهي الصيفية ؛
- في مزارع الماشية لحماية الحيوانات من أي تلال تقريبًا ؛
- على قطع الأراضي الشخصية لتقليل عدد البعوض وآفات الحديقة وحديقة الخضروات ككل في المنطقة ؛
- في المستودعات حيث من الضروري محاربة عث الطعام باستمرار.
لسوء الحظ ، فإن مبيدات المصباح غير فعالة تمامًا ضد البق والصراصير والبراغيث والنمل والحشرات الزاحفة الأخرى. حتى إذا قمت بتثبيت مثل هذا الجهاز على الأرض ، فلن يجذبهم ، لأن كل هذه الآفات والطفيليات في المنزل ، على العكس من ذلك ، تتجنب الضوء في الغالب.

قبل أن تشتري مبيد حشرات بمصابيح الأشعة فوق البنفسجية ، من المفيد تحديد مساحة الغرفة التي سيتم استخدامها فيها مسبقًا. عادةً ما تحتوي هذه المصائد على مصباح واحد إلى 4 مصابيح ، تحدد قوتها الإجمالية إلى حد كبير حجم المنطقة التي سيكون الجهاز فعالاً فيها.
ميزة أخرى مهمة لهذا النوع من الأجهزة هي سلامتها: يتم تثبيت شبكة لوحة خاصة في مبيدات حشرات المصباح ، والتي لا تسمح للطفل أو الحيوان بلمس شبكة الجهد عن طريق الخطأ. لهذا السبب يمكن استخدام هذا الجهاز بأمان في المنازل التي بها أطفال صغار.

لا تتجاوز تكلفة مبيدات الحشرات المنزلية 4000 روبل في المتوسط ، ولكن بعض الشركات المصنعة لديها أيضًا نماذج أكثر تكلفة. يمكنك شراء أبسط المبيدات مقابل 400-500 روبل فقط.
إعادة النظر
"الأهم من ذلك كله أن مبيدات الحشرات للشوارع هي من الشركة المصنعة Well. لديه قوى مختلفة وصغيرة. أخذنا عدة أجهزة لحضانة الدواجن ، لأن الذباب حرفياً يصطاد الصغار في الصيف. من أجل الاهتمام ، قررنا شراء ثلاثة مصائد من أنواع مختلفة: واحدة كهربائية بسيطة WE-150-2 ، وواحدة مقاومة للماء WE-150-2SW ، وغراء واحد WE-813-SB30S. تم اختبارهم لمدة شهر.
إليكم الاستنتاج: الكهربائي البسيط هو الأكثر ملاءمة. يمكن تغيير البليت مرة واحدة في الأسبوع: حتى لو كان هناك الكثير من الحشرات ، فإنها لا تسدها تمامًا. تكلف الطبقة المقاومة للماء حوالي 2000 أكثر ، ولكن في الواقع ليست هناك حاجة لحماية الرطوبة. في الحالات القصوى ، يمكن إرفاق كورنيش من الزنك به حتى لا يبلل المطر. مع مصيدة الغراء ، أكثر المتاعب. في ظروفنا ، انسداد صرامة في يوم واحد ، في اليوم الثاني كان الذباب بالفعل يزحف فوق جثث إخوانهم. أعتقد أنه يجب شراؤها فقط لأي مخازن حبوب لا يُسمح فيها بشرارة.بشكل عام ، أثبت القائمون على إبادة الشوارع أنهم جيدون - فهم يبللون البراغيش فقط في الطريق. يمكن استخدامه في المزارع مع الدواجن النخبوية أو الحيوانات التي تحمل الفراء.
بيتر ميخائيلوفيتش ، نيجني نوفغورود
في الاستخدام ، مبيد الحشرات المصباح بسيط للغاية. من الأفضل تثبيت الجهاز أو تعليقه في مكان ما في منتصف الغرفة (على سبيل المثال ، بين النافذة والباب) ، بحيث يمكن رؤيته بوضوح من جميع أركان الغرفة - بهذه الطريقة سيجمع المزيد من الحشرات. إذا لزم الأمر ، يتم توصيل آلة التقطيع بالمقبس وتبدأ في الوضع المطلوب.
و كذلك: قنابل دخان من الحشرات - شيء قاتل سريع المفعول ... (المقال يحتوي على أكثر من 10 تعليقات)

كل بضعة أيام في الجهاز ، تحتاج إلى تنظيف الدرج الذي تسقط فيه الحشرات الميتة. إذا تم تثبيت شبكة الغراء في آلة التقطيع ، فوفقًا لتعليمات استخدام الجهاز ، يجب استبدالها من وقت لآخر بآخر نظيف.
في حالة شراء مبيد الحشرات للاستخدام الخارجي فقط ، فقد تكون وظيفة مقاومة الرطوبة للجهاز مفيدة. يمكن شراء أدوات الإبادة هذه ، على سبيل المثال ، من Well. ومع ذلك ، كما هو مذكور أعلاه في مراجعة أحد مستخدمي هذا الجهاز ، في بعض المواقف ، حتى للاستخدام الخارجي ، قد لا تكون هذه الوظيفة مفيدة ، لذلك ، عند اختيار نموذج مقاوم للرطوبة ، من المفيد أن تزن إيجابيات وسلبيات ، وتخيل بوضوح مقدمًا مكان وكيفية وضع الجهاز.
إعادة النظر
"منذ فترة طويلة كنت أرغب في شراء مبيد حشرات مخصص للشارع ، لكن كل الأيدي لم تصل. وهذا العام ، أكلني البعوض للتو. حتى علب الرش لم تساعد بالفعل ، كان هناك الكثير منهم.لقد اشتريت باندورا كبيرة كهذه ، بشبكة لاصقة ، بحيث لا تستهلك الكثير من الكهرباء. تم طلبه عبر الإنترنت. بمثل هذا الحساب ، اشتريته حتى تطير الفراشات إليه من الحديقة. عندما سحبت الشبكة للمرة الأولى ، شعرت بالرعب. غطت الحشرات كل شيء عليها. ومن بينهم خنافس مايو! بشكل عام ، هذه المدمرة موثوقة للغاية.
الأمل ، أورالسك

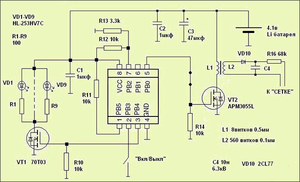
بالنسبة لأولئك الذين يرغبون في تجميع مبيد حشرات بأيديهم ، يوجد أدناه مخطط كهربائي مفصل لمثل هذا الجهاز. في تصنيع الجهاز ، ولتجنب المواقف الخطرة ، من المهم ألا تنسى حماية الشبكة الكهربائية من الأطفال والحيوانات.
مخطط الأسلاك لمبيد الحشرات:

إذا كنت لا تزال تقرر شراء جهاز جاهز ، فسيكون من المفيد اللجوء أولاً إلى الإنترنت وقراءة المراجعات: هناك الكثير من الشركات المصنعة لهذه الأجهزة الآن ، وبالتالي يمكنك بسهولة الخلط في التشكيلة المعروضة في المتجر.
لتسهيل مهمة الاختيار ، فيما يلي النماذج الأكثر شيوعًا لمبيدات حشرات القدم ، بالإضافة إلى مراجعات العملاء عنها.
خبراء إبادة الحشرات في هيلتون ومراجعات حول عملهم
تنتج الشركة المصنعة هيلتون مجموعة واسعة إلى حد ما من أجهزة إبادة حشرات المصابيح بأسعار معقولة جدًا. على سبيل المثال ، يمكن شراء أبسط طراز - Black Monster - مقابل حوالي 400 روبل. هذا المبيد مثالي لإبادة البعوض في غرفة صغيرة واحدة.
يمكن لمبيد الحشرات هيلتون BN-30W أن يخدم بفعالية أماكن أكبر بالفعل (على سبيل المثال ، المطاعم والمستشفيات والمكاتب) ، بالإضافة إلى استخدامه كأداة خارجية. الجهاز يكلف حوالي 1500 روبل.

بالإضافة إلى ذلك ، تشتمل منتجات هيلتون أيضًا على أجهزة إبادة حشرات خاصة مصممة للمنازل الخاصة الكبيرة جدًا والشقق الكبيرة ، وخطًا مثيرًا من الأجهزة لغرف الأطفال على شكل ضفدع.

إعادة النظر
"نحن أيضًا ، في وقت من الأوقات ، انغمسنا في كل أنواع المرعبين والمدمرين. اشترينا مصباح هيلتون صحي للمنزل. كان التأثير ، لكننا لم نتأثر. يبدو الأمر وكأن البعوض يعضنا أولاً ، ثم يطير ليحترق في المبيد. بشكل عام ، نصيحتي لك: علق ناموسيات جيدة.
علاء ، أوديسا
مبيد كلاترونيك
تنتج الشركة الألمانية Clatronic الموديل الوحيد لإبادة الحشرات - Clatronic 3340 IV. يقضي هذا الجهاز بشكل فعال على الحشرات الطائرة في غرفة تصل مساحتها إلى 20 مترًا مربعًا ، ويمكنك شراؤها مقابل 700 روبل تقريبًا.

إعادة النظر
"لقد اخترنا طاردًا للبعوض للمنزل لفترة طويلة واستقرنا في Clatronics. إنه لطيف ورخيص. كما تبين أنها فعالة. لم يكن لدينا بعوض في غرفة نومنا طوال الصيف ، لكن Clatronic كان يهز باستمرار مجموعات منهم. لكنني أعتقد أنه سيكون ضعيفًا إلى حد ما في الشارع.
اينا ، بسكوف
المدمرة Barguzin
مبيد الحشرات Barguzin هو مثال جيد للأجهزة محلية الصنع. توفر أدوات الإبادة في هذه السلسلة حماية فعالة ضد العديد من الحشرات الطائرة في غرف تصل مساحتها إلى 300 متر مربع ، مما يوسع بشكل كبير النطاق المحتمل للتطبيقات لهذه الأجهزة.

اليوم ، يمكنك اختيار أي من طرازات Barguzin الأربعة ، ولكن حتى الجهاز "الأضعف" مصمم لمساحة رائعة تبلغ 120 مترًا مربعًا.سوف يتعامل هذا المبيد تمامًا مع استخدام الشارع ، على سبيل المثال ، في شرفة كوخ صيفي.
يعتمد سعر الجهاز على الطراز - فكلما زادت مساحة التطبيق ، ارتفع السعر على التوالي. يمكن شراء أبسط مبيد حشرات لهذه العلامة التجارية مقابل حوالي 3500-4000 روبل.
جهاز الطاقة: الوصف والتطبيق
إن مبيد الحشرات Energy SWT 425e هو مصباح بشبكة مضادة للبعوض. يعتبر هذا الجهاز أكثر فاعلية للاستخدام المنزلي ، ولكن نظرًا لتصميمه المثير للاهتمام ، يمكن استخدامه أيضًا كعنصر زخرفي عند تزيين ساحة في منزل خاص.

جهاز إبادة الطاقة SWT 425e لديه جامع لجمع الحشرات الميتة ، ويزن 200 جرام فقط ويستهلك 1 واط من الكهرباء. تتقلب تكلفة الجهاز حوالي 500 روبل.
مدمرات ساكورا
العلامة التجارية SAKURA ، التي تنتج مجموعة متنوعة من الأجهزة المنزلية ، لديها أيضًا مجموعة كاملة من الأجهزة لجذب الحشرات الطائرة والقضاء عليها. من بينها ، هناك كلاً من مبيدات المصابيح التقليدية والأجهزة الخاصة المزودة بمروحة تمتص البعوض والذباب الذي يطير عن قرب.

تبدو بعض مبيدات الحشرات في ساكورا مثل الفوانيس العادية ، في حين أن البعض الآخر عبارة عن مصائد أرضية. هذه المبيدات مخصصة بشكل أساسي للاستخدام الداخلي ؛ السعر يتراوح من 800 إلى 3500 روبل.
إعادة النظر
"اشتريت ساكورا ، أبسط جهاز أبيض مزود بمصباح كهربائي. بدا أن البعوض عالق فيه ، لكنهم عضوني في نفس الوقت. بدا لي أن قوتها لم تكن ببساطة كافية لغرفة النوم بأكملها. ربما يستحق شراء مبيد أكثر قوة لغرفة كبيرة.
الكسندر ، موسكو
تمزيق الفيلكرو: البساطة والكفاءة
جنبا إلى جنب مع مبيدات الحشرات الحديثة ، تستخدم أيضا على نطاق واسع ما يسمى مبيدات الحشرات الفيلكرو. يعد استخدام هذه المصائد اللاصقة أمرًا بسيطًا للغاية: كل ما تحتاجه هو وضعها على ممرات الحشرات.


قد يكون هناك العديد من التعديلات على هذه المبيدات (على سبيل المثال ، في شكل أنبوب مجوف أو ورقة لاصقة) ، ولكن مبدأ التشغيل بالنسبة لهم جميعًا هو نفسه - لصق حشرة.
مثال على عمل مدمر الغراء هو محاربة البق:
- تحتاج أولاً إلى التأكد من أن الحشرات لا تعيش في السرير نفسه ، وإلا فإن المصيدة ستكون عاجزة.
- ثم يجب وضع أرجل السرير نفسه في وسط الورقة بالغراء.
تنتهي الإجراءات التحضيرية هنا ، ثم سيعمل مُبيد الفيلكرو بشكل مستقل: كل الحشرات التي تحاول التسلق على السرير ستحاول حتمًا التغلب على الجزء اللاصق من المصيدة الذي يفصل أرجل السرير عن الأرض. في سياق مثل هذا "الهجوم" ، تلتصق الحشرات بشكل آمن بالصفائح اللاصقة.
يمكنك أيضًا استخدام غراء خاص Alt (Alt) من البق والصراصير ، أو غراء Kapkan.



المزايا التي لا جدال فيها لمبيدات الحشرات اللزجة هي سعرها المنخفض (يمكن شراء أبسط مصيدة مقابل حوالي 50-100 روبل) ، وسلامة الاستخدام والتوافر على نطاق واسع. إذا ركزت على آراء الأشخاص ، فإن إحدى أشهر الوسائل من هذا النوع هي مبيد الحشرات Kapkan (على الرغم من أن مصائد الغراء من مختلف الصانعين بشكل عام تكون فعالة بنفس القدر).

للتخلص من الحشرات بشكل موثوق ، من الممكن تمامًا شراء "منازل" لزجة من شركات صينية غير معروفة - تدل الممارسة على أنهم سيصطادون الحشرات بنفس نجاح الشركات المصنعة المعروفة.
يمكن استخدام أشرطة الحشرات الطائرة بمفردها أو بالاشتراك مع مبيدات المصباح: إذا كانت المصابيح فعالة بشكل خاص ضد الحشرات الليلية ، فإن الأشرطة تنجح في إبادة الفراشات والذباب أثناء النهار. استخدامها بسيط للغاية - ما عليك سوى سحب الشريط من الكاسيت وتعليقه في وسط الغرفة.
إعادة النظر
"أنا لا أشتري أي مصابيح طاردة للحشرات. مرة واحدة في الأسبوع ، أعلق شريطًا من الذباب في وسط المطبخ الصيفي ، وفي اليوم التالي يتم تغطيته بالكامل. لقد علقت للتو نفس الشيء في الفناء على فانوس ، لكن من المؤسف أن الكثير من الفراشات تلتصق به. لكن صديقي يدمر العث في مستودع مثل هذا. يخزن الفواكه المجففة وهذا القذارة يفسدها. لذلك علق الفيلكرو هناك حتى لا تطير الفراشات.
يوري ، زيلينوجراد
مصائد كهربائية للصراصير والنمل
هناك نوع آخر من مبيدات الحشرات - الأرضيات الكهربائية "المنازل" ، والتي تستخدم لإبادة الصراصير والنمل بشكل رئيسي.

تتطلب مثل هذه المصائد الاتصال بمنفذ طاقة ، ومع ذلك ، على الرغم من هذه الميزة وموقع الأرض ، فهي آمنة تمامًا للبشر والحيوانات الأليفة: لفتح المبيد والوصول إلى العنصر الكهربائي ، يجب عليك تفكيك الجهاز تمامًا. بالمناسبة ، هذا هو السبب في أن مثل هذه المصائد الكهربائية "تربح" في كثير من الحالات منازل الغراء ، والتي يمكن للحيوانات أن تلتصق بها بمخالبها أو أنوفها.
أما الحشرات فهي تنجذب إلى المصيدة الكهربائية إما بطُعم خاص أو رغبة غريزية في الاختباء في مكان منعزل عن أعين المتطفلين. عندما تدخل الحشرة داخل المبيد ، فإنها ستلمس بالتأكيد الأقطاب الكهربائية ، ونتيجة لذلك تتلقى صدمة كهربائية مميتة.

يمكنك شراء مبيد حشرات من هذا النوع بتكلفة متواضعة جدًا لمثل هذا الجهاز - من 200 روبل. يفسر السعر المنخفض حقيقة أن مثل هذه المصائد يتم إنتاجها بكميات كبيرة في الصين بواسطة شركات صغيرة مختلفة ، لكن هذا لا يمنعها من القيام بعمل ممتاز في إبادة الحشرات.
إعادة النظر
"بعد الإصلاح ، اخترت لفترة طويلة كيفية القضاء على الصراصير المتبقية. لقد أحضرت معظمها أثناء تغيير الخلفية ، ولكن حتى ذلك الحين كانت الصراصير المنفردة لا تزال معروضة. بالطبع ، قتلتهم بجريدة ، لكنني كنت بحاجة إلى تدميرهم بطريقة ما. لم أرغب في التسمم بالكيمياء ، لأن لدي طفلان وقطط بريطانية. توقفت عند المنازل التي بها صواعق كهربائية. عندما فتحت أحد هذه المنازل بعد أسبوع من التثبيت ، كان شيئًا ما! من الصراصير الميتة لم يكن هناك قاع مرئي. لم أكن أعتقد حتى أنه ترك الكثير منهم في المنزل ".
أوكسانا ، كييف
كما ترى ، شراء مبيد حشرات ليس مشكلة اليوم. عند الاختيار من بين العروض العديدة ، يجب ، أولاً وقبل كل شيء ، التركيز على المكان المحدد لاستخدام الجهاز: يمكن أن يكون مخصصًا للاستخدام في المنزل أو في الهواء الطلق. من المفيد أيضًا قراءة المراجعات حول الطراز الذي تفضله على الإنترنت قبل الشراء.
إذا كانت لديك تجربة شخصية مع أي مبيد حشرات ، فتأكد من ترك تعليقك في أسفل هذه الصفحة. ربما سيساعد شخص ما على اتخاذ القرار الصحيح.
فيديو مثير للاهتمام حول الهيكل الداخلي لمبيد الحشرات: نقيس الجهد على الشبكة



اشتريت أيضًا آلة تمزيق مخصصة للشارع - sititek garden-M. إذا كان لا يزال بإمكانك التخلص من مصاصي الدماء في الداخل ، فهناك حارس كامل في الشارع!
علاء ، كم من الوقت استمر جهازك؟ كم من الوقت يستغرق الشحن؟
حديقة - مبيد ممتاز. أنا أيضا لدي واحدة.
أستخدم قاتل الذباب في الصيف. يصبحون أصغر بكثير ، يطيرون مباشرة في الفخ. مساحة كبيرة من التأثير)
نستخدم مصيدة البروبان ، في الهواء الطلق - مغناطيس البعوض. مريحة للغاية ، تزود بالوقود مرة واحدة - ولا تفكر في البعوض لفترة طويلة. من الضروري تغيير الطُعم والأسطوانات وتنظيفها في بعض الأحيان ، لكنها تعمل بشكل عام بدون أخطاء ولا تتطلب أي صيانة معقدة. المقال جيد ، شكرا على المعلومات ، مفيدة للغاية.
لم أكن أؤمن بالكفاءة لفترة طويلة حتى زرت داشا أصدقائي ودهشت لغياب البعوض على الإطلاق. اتضح أن لديهم مصيدة في الشارع ، لم أهتم بها في البداية. حسنًا ، أعتقد أنه رائع.نتيجة لذلك ، آخذ نفس الشيء الخاص بي ، المسمى Mosquito Magnet ، سوف يصطاد ويقتل البعوض)